View Issue Details
| ID | Project | Category | View Status | Date Submitted | Last Update |
|---|---|---|---|---|---|
| 0007850 | Taler | wallet-core | public | 2023-05-26 15:14 | 2023-08-24 16:29 |
| Reporter | MarcS | Assigned To | |||
| Priority | normal | Severity | feature | Reproducibility | N/A |
| Status | acknowledged | Resolution | open | ||
| Product Version | post-1.0 | ||||
| Target Version | post-1.0 | ||||
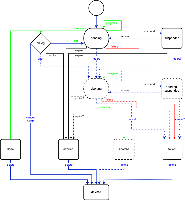
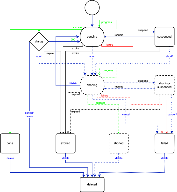
| Summary | 0007850: aborting: "revive" or "resurrect" back to pending | ||||
| Description | As long as no irrevocable actions within "aborting" happened, it should be possible for the user to "revive" or "resurrect" the dying (aborting) transaction back to "pending". s.e. Once the dying (aborting) transaction is finally dead, this is no longer possible. | ||||
| Tags | No tags attached. | ||||
| Attached Files | |||||
| Date Modified | Username | Field | Change |
|---|---|---|---|
| 2023-05-26 15:14 | MarcS | New Issue | |
| 2023-05-26 15:14 | MarcS | Status | new => assigned |
| 2023-05-26 15:14 | MarcS | Assigned To | => Florian Dold |
| 2023-05-26 15:14 | MarcS | File Added: Transaction common states 2 abort is final.png | |
| 2023-05-26 15:14 | MarcS | File Added: Transaction common states 3 aborting can continue.png | |
| 2023-05-26 15:40 | MarcS | Summary | aborting: "continue" back to pending => aborting: "revive" or "resurrect" back to pending |
| 2023-05-26 15:40 | MarcS | Description Updated | |
| 2023-05-26 15:40 | MarcS | File Deleted: Transaction common states 3 aborting can continue.png | |
| 2023-05-26 15:43 | MarcS | Note Added: 0020203 | |
| 2023-05-26 15:43 | MarcS | File Added: Transaction common states 3 aborting can revive.png | |
| 2023-08-24 16:29 | Florian Dold | Assigned To | Florian Dold => |
| 2023-08-24 16:29 | Florian Dold | Status | assigned => acknowledged |