View Issue Details
| ID | Project | Category | View Status | Date Submitted | Last Update |
|---|---|---|---|---|---|
| 0007815 | Taler | exchange | public | 2023-04-23 22:21 | 2024-08-12 10:00 |
| Reporter | Florian Dold | Assigned To | |||
| Priority | none | Severity | feature | Reproducibility | always |
| Status | confirmed | Resolution | open | ||
| Target Version | post-2.0 | ||||
| Summary | 0007815: exchange should have API to give refunds for purses in peer-pull payments | ||||
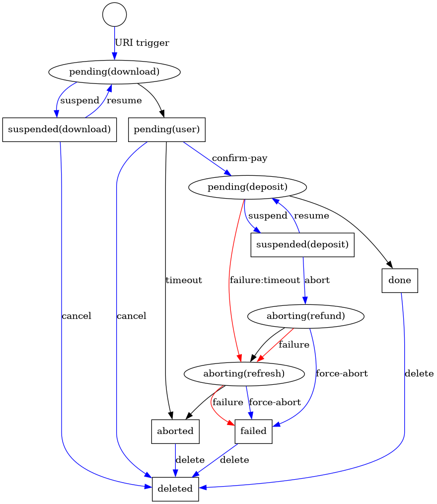
| Description | The refund should only be possible until the purse is filled completely. The refund is done for each deposited coin individually. The attached diagram shows the state machine for peer-pull-debit transactions *with* refunds. The wallet for now does not support them. | ||||
| Tags | No tags attached. | ||||
| Attached Files | |||||
| Date Modified | Username | Field | Change |
|---|---|---|---|
| 2023-04-23 22:21 | Florian Dold | New Issue | |
| 2023-04-23 22:21 | Florian Dold | Status | new => assigned |
| 2023-04-23 22:21 | Florian Dold | Assigned To | => Christian Grothoff |
| 2023-04-23 22:21 | Florian Dold | File Added: transaction-pull-debit-states.png | |
| 2023-04-24 20:06 | Christian Grothoff | Assigned To | Christian Grothoff => |
| 2023-04-24 20:06 | Christian Grothoff | Priority | low => none |
| 2023-04-24 20:06 | Christian Grothoff | Status | assigned => confirmed |
| 2023-04-24 20:06 | Christian Grothoff | Description Updated | |
| 2024-08-12 10:00 | Christian Grothoff | Target Version | post-1.0 => post-2.0 |